九韶内核 1.0.0.0
载入中...
搜索中...
未找到
Geom2BoundedCurve.hpp 文件参考

二维有界曲线的基类 更多...

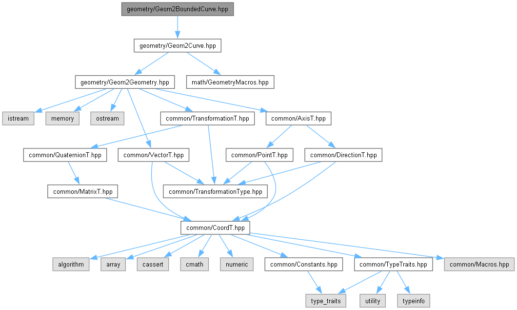
+ Geom2BoundedCurve.hpp 的引用(Include)关系图:
+ 此图展示该文件被哪些文件直接或间接地引用了:

class  AMCAX::Geom2BoundedCurve
 二维有界曲线的基类 更多...
 

命名空间

namespace  AMCAX
 AMCAX 内核提供的所有接口所在的命名空间。
 

详细描述

二维有界曲线的基类

该文件是 AMCAX 内核的一部分