九韶内核 1.0.0.0
载入中...
搜索中...
未找到
Cylinder.hpp 文件参考

圆柱类 更多...

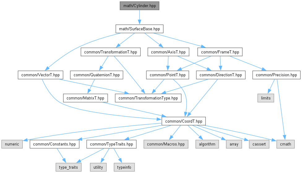
+ Cylinder.hpp 的引用(Include)关系图:
+ 此图展示该文件被哪些文件直接或间接地引用了:

class  AMCAX::Cylinder
 圆柱类 更多...
 

命名空间

namespace  AMCAX
 AMCAX 内核提供的所有接口所在的命名空间。
 

详细描述

圆柱类

该文件是 AMCAX 内核的一部分