九韶内核 1.0.0.0
载入中...
搜索中...
未找到
BoolOperation.hpp 文件参考

布尔运算基类 更多...

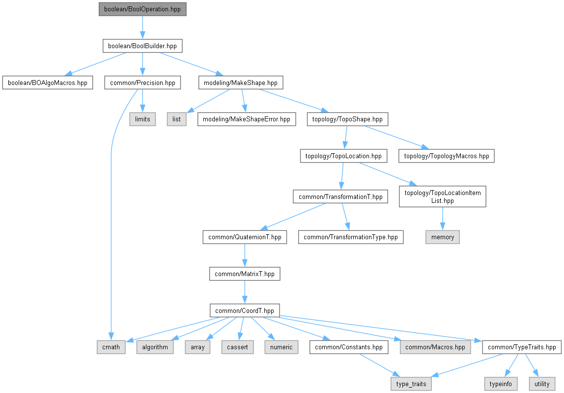
+ BoolOperation.hpp 的引用(Include)关系图:
+ 此图展示该文件被哪些文件直接或间接地引用了:

class  AMCAX::BoolOperation
 布尔运算的基类 更多...
 

命名空间

namespace  AMCAX
 AMCAX 内核提供的所有接口所在的命名空间。
 

详细描述

布尔运算基类

布尔运算基类,包含布尔运算类型和工具形状

该文件是 AMCAX 内核的一部分